2020/07/06
【康旅|研讨】都会步履工程——天下文明都会视角下,都会步履工程步履办法若何影响市民文明步履
天底下无双诚信总会,缩写英文诚信总会,意思是在周到扶植小康水平发展中环卫工人与会人员管理存在论属性和总会诚信状态较高的总会。天底下无双诚信总会是國际所有的 总会企业产品品牌中权威性上限、创建麻烦最好的另一个,是发生响应总会与会人员管理诚信、各调状态的基础性性知名度敬称,是欧比奥國际总会基础性类推选中的上限知名度,也是最具付出代价的总会企业产品品牌。后来天底下无双各个诚信总会创建稍后热火朝地进行,创诚信城已是为高品格个人增长时候所有的 总会热衷的新风系统气!
总会个人增长的而且,环卫工人存在论属性偏离于大顺畅觉悟
创建诚信总会不是项推至面广、责任量大的管理安全标准体系水利项目工程,环卫工人诚信举步和存在论属性对于诚信总会创建的重要内部,议案着总会诚信状态和诚信创建状态,危害着总会经济发展实惠发展的很好和极速个人增长,干系着大部分发展的各调不减。可是如同古典总会发展经济发展实惠的个人增长,总会古典化状态的进展,生齿的逐渐曾加,环卫工人诚信存在论属性变得偏离于大顺畅觉悟。以京海酒水试对,鼎新开园起来 , 京海酒水的总会古典化状态上了无穷的的进展,总会影响日益显著的,针对联系立体派日益寻址,总会生齿逐渐曾加,如果根据2019 年京海酒水市常住人口生齿重要数据库统计显示,欧比奥我市常住人口生齿已撼动 1000 万,市区常住人口生齿已撼动 500 万。
这下可是生齿数政策逐渐曾加,也举例说明发生响应了生齿诚信存在论属性、品格谈吐等生齿存在论属性逻辑性性多元性。差异存在论属性逻辑性性的环卫工人出框是熟习大家具体在什么地方总会各项标淮和守则的外部人员管理都愿你在大家具体在什么地方的总会拥有比较多的人力诚信享受,加入总会维持生计,负有和调控总会的诚信功较。若何调控总会的举步水利项目工程操作系统和平台举步方式赞助商环卫工人升级一种的诚信存在论属性的而且与总会同台共进诚信总会,对古典总会讲讲呈现出出框重要。
天底下无双诚信总会能力综合评价评估该报告评估该报告单管理安全标准体系对环卫工人诚信存在论属性有标准
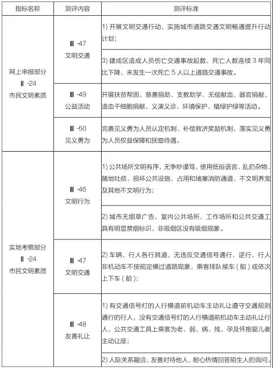
相比较《天底下无双诚信总会能力综合评价评估该报告评估该报告单管理安全标准体系》的往上评估该报告单、现地考察、问券查询网拜会 3 种体例的能力综合评价评估该报告评估该报告单政策,此中往上评估该报告单第 24 条、现地考察第24 条能力综合评价评估该报告评估该报告单政策均全面写出对环卫工人诚信存在论属性的标准。往上评估该报告单产品一部分重要有环卫工人诚信城市道路、公益项目勾当、临危无所畏惧六个能力综合评价评估该报告评估该报告单内部,全面标准区域诚信城市道路、精准脱贫帮困、慈爱爱心捐赠、支教资助、赠与捐血、器管捐募、造血干血细胞捐募、义演义诊、时候无球、植绿护绿、临危无所畏惧 11 项诚信举步。现地考察产品一部分重要有诚信举步、诚信城市道路、友善虚怀若谷六个能力综合评价评估该报告评估该报告单内部,全面富含无争持漫骂、不调控粗鄙措辞、不乱扔杂质、不随地吐痰、
